關於澳門特別行政區政府組織的若干構思
吳志良
引言
在1997年10月舉行的一個研討會上,我們在澳門《基本法》的大前提下,對未来澳門政府的宏觀架構提出一個構想,將特別行政區政府依基本職能分爲四個司①。特區籌委會1998年5月5日成立後,開始爲籌組特區政府設計方案,籌委會政務小組於9月提出設置行政法務司、經濟財政司、社會敎育暨文化司、保安司、運輸暨工務司五個司初步構想。不過,並未完全放棄設四個司,即將工務運輸司納入經濟財政司的方案,且認爲該方案的優點是“籌組初期已達到職能分工的合理,但另方面有人擔心變化太大,且每個司級部門管轄的事務太多,不利於現行政府與未來特區政府運作的連貫性”②。這些構想出爐後,在籌委會內部和社會引起廣泛的討論,至11月,又有了一個新的方案:還是設五個司,但分工爲行政司、經濟財政司、司法司、保安司和社會文化司③。最後,特區籌委會決定設置五個司:行政法務司、經濟財政司、工務運輸司、保安司和社會文化司④。
需要指出的是,我們當初提出特別行政區政府設四個司是一個結合澳門實際、從技術角度設計的理想化方案,目的是跟澳門《基本法》銜接,建立一個穩定而高效的政府。眾所周知,澳門現行政制是沒有嚴格意義上的政府的,政府在某種意義上是總督的辦事處,總督通過從上到下逐級授權進行施政,且此一授權行爲原則上具有個人性質⑤。特別行政區成立後,由於政府擁有自身的權責,行政長官爲政府首長,各政府部門可能由法律而非行政長官直接授予權力,從而要求一個較爲穩定的行政架構,形成從下向上的問責制度。至於近期討論的焦點——由誰設置政府宏觀架構、何時設置政府宏觀架構等問題,則屬政治決策範疇,已超出拙文當時探討的範圍。
不過,既然問題提出來了,也就不必迴避。籌委會負責籌組特區政府,是法律賦予的權力,而擔憂這麼早就設計政府組織架構可能會削弱特區行政長官的權力,也不無道理。因爲行政長官上任之初,肯定有自己的治澳藍圖,有自己的政治議程,爲實現治澳大計,必須組建自己的班底並配置必要的組織架構和資源,因此,雖然我們認爲特區應有一個相對穩定的政府,但作爲折衷的辦法,籌委會不妨待明年中行政長官推選出來後,再考慮特區政府架構的設置,這樣,便可以將行政長官的構思充分考慮進去。另一點不應忽略的是,政府架構不是一成不變的,必須跟随時代和形勢的變化而發展。換言之,即使籌委會或行政長官設定了第一屆特區政府的宏觀架構,行政長官仍可以適時進行調整和改革,逐漸適應社會發展的需要。
當時沒將“工務運輸”單列一司,主要考慮到澳門大型建設已基本完成,工務運輸已不似近年那麼吃重,且工務運輸政務司屬下很多部門與經濟關係密切,與經濟部門共屬一司更便於協調工作;而行政司法放在一起則由於澳門與香港政治體制不盡相同,澳門已有檢察院,無須另設香港律政司那樣的司法司,況且澳門體制原有此一傳統(如文禮治時期),近年專設司法政務司,原因是法律和司法官本地化任務繁重,而這些任務回歸前後也已大致完成。四司方案與五司方案相對現行行政體制都有變化,均存在連貫性問題,所以我們依然偏向選擇更加合理的方案。至於各司管轄事務過多可能產生的困難,若改變現行授權制度,未來司長集中精力進行政治性協調,將更多行政權力下放至各局,很可能比現在的政務司少些行政事務性工作,應可有能力擔負重任。
不過,既然特區籌委會已作出決定,特區政府大致會按這一決定來組織。爲了更好更淸楚解釋此一構想,似乎有必要將政府組織進一步細化。應該聲明的是,下述政府組織架構是一個力求最少變動的初步方案,僅供參考,旨在抛磚引玉。特區行政長官如何以及何時始分階段實施行政改革,當應考慮其時的政治、經濟和社會環境和條件。最近,我們還提出,全面系統的行政改革,應在特區成立後,由行政長官委任一個由政府官員和社會各界代表組成的工作小組,在廣泛聽取各界意見和認眞討論後循序漸進地展開⑥。
政府架構的變動
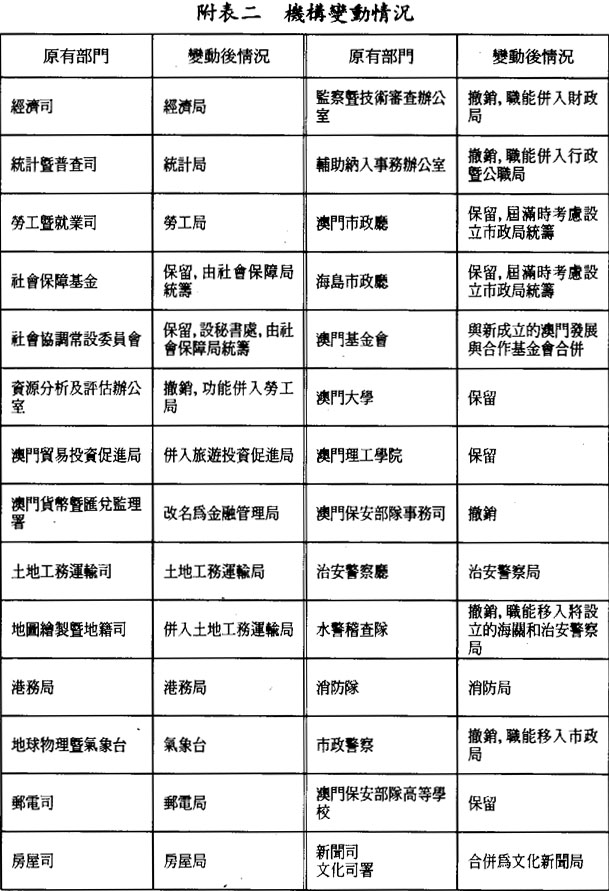
如果我們細心分析澳門行政組織架構圖(附表一),會發現臃腫情況尚非想像中那麼嚴重。嚴格來說,總督和七個政務司的辦公室並不能視爲司級部門,衹不過辦公室主任享有司長的待遇而已。實際上,他們的待遇比司長還高一些,而不少司級部門,如澳門貿易投資促進局、貨幣暨匯兌監理署、兩個市政廳、澳門基金會、澳門大學、澳門理工學院等每間自治機構都有多個相當於司長或更高級的官員。要改變這種情況,祇能從改革行政制度着手,或將某些機構半私營化,或將某些機構(如學術機構)脫離出政府架構。另一方面,消費者委員會、環境技術辦公室等又僅享受廳級待遇,而社會協調常設委員會和諮詢會秘書處則不應列入架構圖中,大多數辦公室還可以撤銷。粗略分析現行架構圖,我們認爲行政機關的“關、停、併、轉”仍有可爲,或將其撤銷,或將其合併,或將其降級,而絕大多數則要改中文名(附表二)。經整合,特區政府組織的輪廓已初露(附表三)。然而,這是一個粗線條的不很成熟的構想,改革時尚需認眞分析每個部門的具體職能,因此,我們想進一步作出如下幾點說明:
一、行政改革,不僅是機構的簡單調整,更重要的是功能的重組,將相關的職能併入同一機構中,理順關係,令行政運作趨向合理化。由於行政現代化在80年代中才起步,當局一直對行政架構衹是修修補補,令現行架構存在問題較多。要設計一個行之有效的政府架構,必須吸取敎訓,草擬一份全面的改革方案。
二、行政機構調整應分步進行。首先,爲方便特區籌委會確定主要官員,可在行政長官產生後,將特區政府司級部門界定。其次,將現有司級部門作適度調整,部分改爲局,部分改爲廳或撤銷後將職能併入有關的局,然後在特區成立之後按職能將它們歸屬不同的司。當然,這一工作應在各司司長產生後即着手準備。此後,再逐步將各局、廳的職能理順,以免影響特區成立初期政府的穩定。
三、從香港經驗看,澳門現行政務司制度有必要保留。特區政府司長政治委任,政治問責(類似部長制),人選可以是公務員,也可以不是公務員,擇優任用。長遠來看,任何一位行政長官若要有所作爲,都需要自己的班底,但局級部門及其對司長的歸屬應相對穩定。
四、有必要以現有領導主管人員爲基礎建立政務官制度,依各局(廳、處)的規模及其重要性和職責大小,委派不同級別的政務官任職。現在司長衹分兩級,但權責差距甚大,宜作合理的調整,如分爲六至八級。這樣,可避免機構大規模整合帶來的震蕩。政務官制度的另一優勢是內部流通性。新本地化的官員都很年輕,如果長期固定在某一部門的某一職位,思想容易僵化,進取心和幹勁可能受影響,還可能導致不良風氣。
五、修訂薪酬制度,提高主要部門局長的工資。澳門公職人員薪酬制度的最大特點是平均主義,不同職程工資相差不大。爲了遵守《基本法》原有公務員薪酬福利不變的規定,在考慮領導人員薪酬時,配合政務官制度,有必要將距離拉開,提高主要部門局長級人員的工資。與此同時,調低技術人員入職的起薪點,以鼓勵公務員的上進心。
六、對於現行政務司、司、廳、處、組、科六級與《基本法》司、局、廳、處四級的銜接問題,若不欲改變太大,可簡單將政務司改爲司長、司長改爲局長、廳以下暫時保留,待全面改革時再取鳆組和科兩級,與澳門《基本法》完全銜接。由於涉及人員安置,取鳆組和科後,處長可改爲副廳長,組長改爲處長,科長若不能馬上“消滅”,可稱爲副處長,待有關人員任滿、位置懸空時再取鳆。
(於1998年12月5日澳門大學法學院举行之“澳門特別行政區基本法國際研討會”的發言稿,後經補充修訂。)




註釋:
①吳志良《澳門宏觀行政架構的發展及其與《基本法》的銜接》,初稿刊於《澳門日報》1997年11月24日至12月4日,修訂稿見行政暨公職司《行政》雜誌1998年第39期第139-148頁。
②見《澳門日報》1998年9月8日。
③見《華僑報》1998年11月16、17日。
④見《澳門日報》1999年2月5日。
⑤詳見簡能思《關於澳門的授權問題》,載行政暨公職司《行政》雜誌1990年第7期第219-239頁。
⑥吳志良《社會轉型、人心思變、行政改革——試論港澳行政制度的互動》,載澳門發展策略研究中心《發展策略》1998年11月第6期。
附表三註釋:
1.統管公務員管理,公共行政改革。
2.負責爲法院、檢察院以及立契官公署、各登記局提供後勤服務,監獄管理劃歸保安司。
3.身份證明文件的簽發和特區護照的簽發、推廣。
4.負責法律改革、法律草擬和翻譯、法律諮詢、選舉事務、官方文件出版和公共部門翻譯,將行政暨公職司現有的選舉事務、公共服務暨諮詢中心和公共行政翻譯中心納入其中。
5.澳門市政廳和海島市政廳維持現狀,直至市政改革完成後,可再移入社會文化司。原有部分職能移入相關政府部門。
6.博彩監督的政策管理主要涉及專營稅收,應劃歸財政局,賭場監察則由治安警察負責。
7.可半私營化。
8.可半私營化。
9.需重組,成爲超級警察,職能包括國際刑警、情報搜集和管理、特別行動隊(保護政要、緊急救援)以及爲法院、檢察院和廉政公署提供刑偵。
10.兼管賭場稽查。
11.制訂文化新聞發展政策,宣傳澳門,建立澳門的形象。原文化司署的文康職能(如國際音樂節、藝術節、博物館、圖書館、文物保護等)移交市政局。
12.含高等敎育的管理、學歷認可等。